โปรดเลือกที่อยู่การจัดส่ง

การเลือก ประเทศ/ภูมิภาค อาจส่งผลต่อปัจจัยต่างๆ เช่น ราคา ตัวเลือกการจัดส่งและความพร้อมจำหน่ายสินค้า
ผู้ติดต่อของฉัน
IGUS MOTION PLASTICS (THAILAND) CO., LTD.

1340 Soi Bangkok-Nonthaburi 30, Bangkok-Nonthaburi Rd.,

Bangsue, Bangsue

Bangkok 10800 Thailand

+66 (0)2 587 4899
+66 (0)2 587 4898
TH(TH)

บูชพลาสติก iglidur ปราศจากสาร PFAS

ในอนาคตบูชพลาสติกอาจได้รับผลกระทบจากมาตรการห้ามใช้สาร PTFE อย่างไรก็ตาม ผลกระทบนี้ขึ้นอยู่กับปริมาณสาร PTFE ที่ผสมอยู่ในผลิตภัณฑ์นัั้น ๆ  ข่าวดีคือวัสดุ iglidur ของ igus ส่วนใหญ่ปราศจากสาร PTFE และไม่พบร่องรอยของสาร PFAS

ดังนั้น หากไม่มีการห้ามใช้ PTFE อย่างเด็ดขาด วัสดุ iglidur ส่วนใหญ่จะยังคงปลอดภัยและไม่ได้รับผลกระทบใด ๆ บูชพลาสติกของเราจึงเป็นอีกทางเลือกที่ยั่งยืนและเป็นมิตรต่อสิ่งแวดล้อมสำหรับภาคอุตสาหกรรมอีกด้วย

 


Table of Content
บูชพลาสติก ปราศจากสาร PFAS

วัสดุที่ปราศจากสาร PTFE Free

วัสดุ igus เหล่านี้ไม่มีส่วนผสมของสาร PTFE จึงไม่ได้รับผลกระทบจากข้อกำหนด PFAS ในอนาคต
ดาวน์โหลดไฟล์ PDF ได้ที่นี่
วัสดุ iglidur ที่ปราศจากสาร PTFE Free

วัสดุ iglidur ที่ปราศจากสาร PTFE

วัสดุ igumid ที่ปราศจากสาร PTFE


วัสดุที่ปราศจากสาร PFAS Free

วัสดุ iglidur ทั้งหมดที่ระบุว่า "ปราศจาก PFAS" ได้รับการทดสอบแล้วว่าไม่มีสาร PFAS ประมาณ 100 ชนิด ซึ่งถือเป็นสารอันตรายต่อสิ่งแวดล้อมและสุขภาพ โดยในการทดสอบนี้ ไม่รวมสารในกลุ่มฟลูออโรโพลีเมอร์ สารจากกลุ่มฟลูออโรโพลีเมอร์จะถูกแยกออกเนื่องจากไม่ได้รับการทดสอบ
วัสดุ iglidur ที่ปราศจากสาร PFAS Free

วัสดุ iglidur ที่ปราศจากสาร PFAS

วัสดุ igumid ที่ปราศจากสาร PFAS

วัสดุ igutex ที่ปราศจากสาร PFAS


White Paper PFAS

ข้อจำกัดที่วางแผนไว้ ความท้าทาย และแนวทางแก้ไขสำหรับภาคอุตสาหกรรม
  • PFAS คืออะไร และทำไมจึงได้รับความนิยมอย่างมากในภาคอุตสาหกรรม 
  • ทำไมสาร PFAS จึงก่อให้เกิดปัญหา?
  • สถานการณ์ทางกฎหมายในสหภาพยุโรป
  • ความท้าทายสำหรับภาคอุตสาหกรรม: igus ดำเนินการอย่างไรบ้าง?
  • ข้อมูลเชิงลึกเกี่ยวกับการพัฒนาวัสดุ
  • ผลิตภัณฑ์ที่ปราศจาก PTFE และผ่านการทดสอบ PFAS
  • การแลกเปลี่ยนความคิดเห็นระหว่างภาคอุตสาหกรรม
ดาวน์โหลด white paper ได้ที่นี่

PFAS คืออะไร

Per- and polyfluoroalkyl substances (PFAS) เป็นกลุ่มสารเคมีใช้ในกระบวนการทางอุตสาหกรรมและผลิตภัณฑ์อุปโภคบริโภคจำนวนมาก เนื่องจากมีคุณสมบัติพิเศษหลายประการ เช่น กันน้ำ จารบบี และสิ่งสกปรก โดยพื้นฐานแล้ว PFAS ประกอบด้วยอะตอมของคาร์บอน (C) และฟลูออรีน (F)
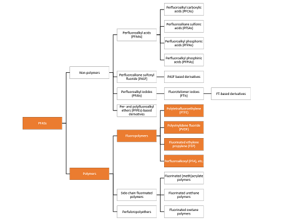
นอกเหนือจากนี้ โมเลกุลของ PFAS ยังมีโครงสร้างที่แตกต่างกันโดยสิ้นเชิง ซึ่งหมายความว่าสามารถมีคุณสมบัติที่แตกต่างกันได้หลากหลาย แผนภาพ 1  แสดงการจำแนกประเภทของ PFAS โดยเริ่มจากเป็นโพลิเมอร์และไม่ใช่โพลิเมอร์

PFAS สามารถอยู่ในสถานะก๊าซ ของเหลว หรือของแข็งได้ ตามฐานข้อมูลของ OECD กลุ่มสารนี้มีสารประกอบมากกว่า 4,700 ชนิด ขณะที่ถ้าอ้างอิงตาม EPA (สำนักงานคุ้มครองสิ่งแวดล้อม) มีมากกว่า 9,000 ชนิดและหากอ้างอิงตามคณะกรรมาธิการสหภาพยุโรป มีสารประกอบมากกว่า 10,000 ชนิด จะเห็นได้ว่าสารประกอบของ PFAS ไม่มีค่าตายตัว ค่าที่ระบุโดยทั่วไปจะเป็นค่าประมาณการเท่านั้น

การแบ่งประเภทสาร PFAS แผนภาพที่ 1: การแบ่งประเภทสาร PFAS

การแบ่งประเภทสาร PFAS

1. กลุ่มสารเพอร์ฟลูออโรอัลคิล (ที่ไม่ใช่พอลิเมอร์)

สารเพอร์ฟลูออโรออกทาโนอิกแอซิด (PFOA) และเพอร์ฟลูออโรออกเทนซัลโฟนิกแอซิด (PFOS) ได้รับการศึกษาแล้วว่า… สารประกอบทั้ง 2 ชนิดนี้ รวมถึงสาร PFAS อื่น ๆ อีกหลายชนิด มีความคงทนสูง สามารถพบได้ในสิ่งแวดล้อม ห่วงโซ่อาหาร และในร่างกายมนุษย์ อีกทั้งยังได้รับการพิสูจน์แล้วว่ามีผลเสียต่อสุขภาพ และเมื่อรวมกับ PFHxs และ PFNA สารเหล่านี้คิดเป็น 90% ของการปนเปื้อน PFAS ในปัจจุบัน

2. กลุ่มสารโพลิเมอร์

สามารถแบ่งออกเป็นโพลิเมอร์ฟลูออโรหรือพลาสติกฟลูออโรและโพลิเมอร์ที่มีสายโซ่ด้านข้างฟลูออริเนต 

  • โพลิเมอร์ฟลูออโร ประกอบด้วยสายโซ่คาร์บอนที่มีอะตอมฟลูออรีนติดอยู่โดยตรง ทำให้มีความแข็งแรงมากจนไม่สามารถแตกตัวเป็นสารพิษได้ ตามข้อมูลของ OECD โพลิเมอร์ฟลูออโรเป็น "ผลิตภัณฑ์ที่มีความกังวลต่ำ" ไม่เป็นพิษ และไม่สะสมทางชีวภาพ (กล่าวคือไม่สามารถสะสมในสิ่งมีชีวิตได้) จะเป็นอันตรายก็ต่อเมื่อทีการใช้สารเติมแต่งที่เป็นพิษในระหว่างการผลิตในรูปแบบของอิมัลซิไฟเออร์ โพลิเมอร์ฟลูออโรถูกใช้ในงานเคลือบ ซีล และฉนวนสายเคเบิล เช่น PTFE เป็นโพลิเมอร์ฟลูออโรชนิดหนึ่ง
  • โพลิเมอร์ที่มีสายโซ่ด้านข้างที่มีฟลูออรีน ประกอบด้วยสายโซ่คาร์บอนเช่นกัน แต่มีสายโซ่คาร์บอนด้านข้างที่อะตอมฟลูออรีนติดอยู่ก่อน ด้วยเหตุนี้ โพลิเมอร์เหล่านี้จึงมีความแข็งแรงน้อยกว่า และมีความเสี่ยงที่สายโซ่ด้านข้างจะหลุดออกไปได้ โดยโพลิเมอร์เหล่านี้ถูกนำไปใช้เป็นสารเคลือบกันน้ำและกันเปื้อน

สถานการณ์ทางกฎหมายในสภภาพยุโรปเกี่ยวกับสาร PFAS 

วันที่: 20/04/2023

มีมาตรการห้ามใช้สาร PFOS ตั้งแต่ปี 2006 ขณะที่สาร PFOA ถูกห้ามใช้ตั้งแต่เดือนกรกฎาคม 2020 สามารถดูใบรับรองของเราได้ที่นี่  5 ประเทศในยุโรป (เยอรมนี เนเธอร์แลนด์ เดนมาร์ก สวีเดน นอร์เวย์) ได้ยื่นข้อเสนอสำหรับข้อจำกัดทั่วไปของ PFAS ซึ่งได้รับการเผยแพร่โดย ECHA (European Chemicals Agency) เมื่อวันที่ 7 กุมภาพันธ์ 2023 ข้อเสนอนี้เป็นก้าวแรกของการกำกับดูแลระยะยาวและจะได้รับการตรวจสอบโดยผู้มีส่วนได้ส่วนเสียทั้งหมด

การปรึกษาหารือระหว่างผู้มีส่วนได้ส่วนเกิดขึ้นตั้งแต่วันที่ 22  มีนาคม ถึง 22  กันยายน พ.ศ.2023 กฎระเบียบ PFAS จะมีผลบังคับใช้ในประเทศสมาชิกสหภาพยุโรปอย่างเร็วที่สุดในปี พ.ศ. 2526 และอาจมีช่วงเวลาเปลี่ยนผ่านนานถึง 13 ปีนับจากเวลาที่มีผลบังคับใช้

สหรัฐอเมริกา: EPA (สำนักงานปกป้องสิ่งแวดล้อม) ได้ออกกฎระเบียบขั้นสุดท้าย โดยเพิ่มสาร PFAS 5 ชนิดเข้าไปในรายการสาร PFAS กว่า 170 ชนิดที่ต้องรายงานภายใต้ Toxics Release Inventory ("TRI") ซึ่งเป็นฐานข้อมูลสำหรับการรายงานสารเคมีต่อสาธารณะ สารฟลูออโรโพลีเมอร์ไม่รวมอยู่ในรายการ TRI

คำถามที่พบบ่อย

PFAS สารเคมีตลอดกาลอันตรายอย่างไร

สาร PFAS เป็นกลุ่มสารเคมีสังเคราะห์ที่สามารถสะสมอยู่ในอากาศ แม่น้ำ ดิน รวมไปถึงร่างกายของมนุษย์ด้วย เมื่อสารตัวนี้สะสมในร่างกายเป็นปริมาณมาก ๆ
จะก่อให้เกิดโรคต่าง ๆ มากมาย เช่น โรคมะเร็ง โรคตับ เป็นต้น 

สารเคมี PFAS พบได้ในอุตสาหกรรมไหน

สาร PFAS ถูกใช้อย่างแพร่หลายในการผลิตเสื้อผ้า บรรจุภัณฑ์อาหาร โฟมดับเพลิง สารเคลือบภาชนะ และฉนวนสายไฟ

ที่ปรึกษาและการสนับสนุน

เรายินดีให้คำปรึกษากับคุณ

Photo
Chadchanon Pathumworachat

Bearings
Thailand

เขียนอีเมล

จัดส่งและให้คำปรึกษา

ในบุคคล:

วันจันทร์ถึงวันศุกร์ตั้งแต่เวลา 8.30 น. - 5.30 น.

Online:

วันจันทร์ถึงวันศุกร์ตั้งแต่เวลา 8.30 น. - 5.30 น.


เงื่อนไข "Apiro", "AutoChain", "CFRIP", "chainflex", "chainge", "รางสำหรับเครน", "ConProtect", "cradle-chain", " ;CTD", "drygear", "drylin", "dryspin", "dry-tech", "dryway", "รางแบบง่าย", "e-chain®", " ระบบ e-chain® ", "e-ketten", "e-kettensysteme", "e-loop", "energy chain", " ระบบ energy chain ", "Enjoyneering", "e-skin", "e-spool", "fixflex", "flizz", "i.Cee", "ibow", "igear" , "iglidur", "igubal", "igumid", "igus", "igus พัฒนาการเคลื่อนที่", "igus:bike", "igusGO", "igutex", "iguverse" , "iguversum", "kineKIT", "kopla", "manus", "motion plastics", "motion polymers", "motionary", "พลาสติกเพื่ออายุการใช้งานที่ยาวนานขึ้น", "print2mold" , "Rawbot", "RBTX", "readycable", "readychain", "ReBeL", "ReCyycle", "reguse", "robolink", "Rohbot", "savfe" , "speedigus", "superwise", "ใช้งานแบบแห้ง", "tribofilament", "tribotape", "triflex", "twisterchain", "เมื่อมันเคลื่อนที่ igus จะพัฒนา", "xirodur", " Xiros " และ "ใช่" เป็นเครื่องหมายการค้าที่ได้รับการคุ้มครองตามกฎหมายของ igus® SE & Co. KG/ Cologne ในสหพันธ์สาธารณรัฐเยอรมนี และในกรณีที่มีผลบังคับใช้ในต่างประเทศบางประเทศ นี่เป็นรายการเครื่องหมายการค้าโดยย่อ (เช่น อยู่ระหว่างดำเนินการยื่นขอเครื่องหมายการค้าหรือเครื่องหมายการค้าจดทะเบียน) ของ igus® SE & Co. KG หรือบริษัทในเครือของ igus® ในเยอรมนี สหภาพยุโรป สหรัฐอเมริกา และ/หรือประเทศหรือเขตอำนาจศาลอื่นๆ

igus® SE & Co. KG ไม่ได้จำหน่ายผลิตภัณฑ์ใดๆ ของบริษัท Allen Bradley, B&R, Baumüller, Beckhoff, Lahr, Control Techniques, Danaher Motion, ELAU, FAGOR, FANUC, Festo, Heidenhain, Jetter, Lenze, LinMot, LTi DRiVES, Mitsubishi, NUM, Parker, Bosch Rexroth, SEW, Siemens, Stöber และผู้ผลิตไดร์ฟอื่น ๆ ทั้งหมดที่ระบุไว้ในเว็บไซต์นี้ ผลิตภัณฑ์ที่นำเสนอโดย igus® เป็นของบริษัท igus® SE & Co. KG